1.何为创业(网络创业)培训?答:创业培训是依托全区定点“创业(网络创业)培训机构”,针对不同创业阶段有针对性地开展创业意识、创办企业、网络创业、改善企业和扩大企业的培训课程,提升创业创新能力,培训后须取得培训合格证书。
2.创业培训的类型及补贴标准?
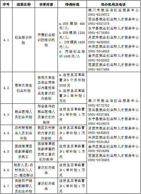
答:创业培训分为4个类型:产生你的创业想法(GYB)、创办你的企业(SYB),改善你的企业(IYB),网络创业培训。GYB\SYB\IYB三个创业培训模块分别给予定点培训机构每人400元、1200元、1600元培训补贴,网络创业培训给予每人1600元培训补贴。3.哪些人可以参加创业培训?
答:有创业意愿和培训需求的城乡各类劳动者。重点面向高校学生、各类职业院校(含技工院校)学生、农村转移就业劳动者、返乡入乡创业人员、乡村创业致富带头人、小微企业主、个体工商户、退役军人、贫困家庭子女、贫困劳动力、城乡未继续升学初高中毕业生、离校2年内未就业高校毕业生、下岗失业人员、转岗职工、残疾人、即将刑满释放人员、建档立卡贫困户、外来创业人员等群体。4.创业培训(网络创业)每个类型的课时要求是多少?
答:1.“产生你的企业想法”课程原则上不少于3天,不少于24课时,每课时为45分钟(下同),每班不超过40人。2.“创办你的企业”课程原则上不少于7天,不少于56课时,每班不超过30人。3.“改善你的企业”课程原则上不少于7天,不少于56课时,每班不超过30人。4.网络创业课程原则上不少于7天,不少于56课时,每班不超过30人。网络创业培训学员班还须统一使用自治区公开招标的教学辅助平台(创业在线模拟实训平台,网址:http://eet.busionline.com)。5. 怎么参加创业培训?
答:有创业意愿和培训需求的城乡各类劳动者,可以向有创业培训资质的学校或银川市及一市两县三区就业服务机构登记报名,根据自己的创业意愿需求申请相应的创业培训模块,学校根据主管的就业部门任务进行相应模块开班培训,培训合格后取得合格证书。6. 参加创业培训有哪些注意事项?
答:培训学员必须按照培训班的规定参加学习,学员旷课一天视为不合格学员,不得申领培训合格证书。二、创业补贴1. 什么是一次性创业补贴?
答:符合申报条件的创业人员,在银首次创办小微企业或从事个体经营,自工商登记注册之日起正常经营3个月以上的,在登记注册后半年内可给予一次性初始创业补贴资金3000元,自登记注册之日起连续正常经营1年以上的,可一次性给予1万元创业补贴资金(两次申领的创业补贴资金累计不超过1万元)。2. 一次性创业补贴主要针对哪些人群?
答:主要针对以下几类人群:首次自主创办的全日制普通高等学校在校大学生以及毕业两年内的高校毕业生、就业困难人员、农村转移就业人员、因疫情原因在家滞留的农民工、脱贫劳动力、供给侧产能过剩解聘人员。3. 什么是就业困难人员?
答:就业困难人员是指劳动年龄内,有劳动能力和就业意愿,非个人原因未就业,并在我市进行过失业登记的各类人员,持《就业失业登记证》的下列就业困难人员:1.城镇长期失业人员;2.离校两年内未就业高校毕业生;3.零就业家庭人员;4.残疾人;5.部队随军家属;6.复员退伍军人;7.失地农民;8.进城务工人员;9.戒毒康复人员;10.刑满释放人员;11.社区矫正人员;12.低保家庭人员。4. 一次性创业补贴具体要怎么申请?
答:按照符合创业补贴对象的不同人员分类要求,带齐所需材料,根据经营所在地向县(市)区就创部门申请。后经市级主管部门受理审核、实地考察等流程确认,向市财政申请补贴资金予以发放。
5. 对于大学生创业有什么补贴?
答:对于在校大学生以及毕业两年内的高校毕业生首次创办实体注册且正常经营满三个月可以申请到3000元,满一年可以申请到10000元,累计不超过10000元;对于符合条件的高校毕业生还可以申请创业担保贷款。
三、创业服务1. 有意向创业的创业者没有办公场所,能否入驻创业孵化园?
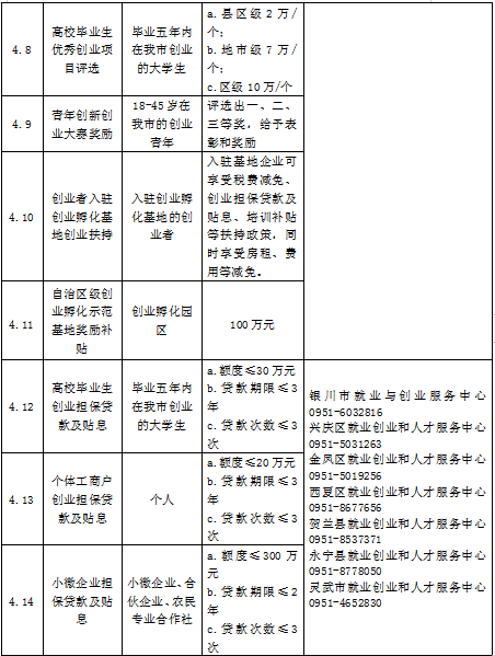
答:对于符合入园条件的创业者可以申请入驻创业孵化基地。园区根据具体运营政策,对申请入驻创业孵化园区(基地)、小微企业创业创新示范基地、众创空间的创业者,由创业园区等协助办理享受税费减免、创业担保贷款及贴息、培训补贴等扶持政策,同时创业园区通过减免房租、水电和网络费及办公设备设施使用费等“一站式”创业服务,降低创业成本,减少创业风险,提高创业成功率。2. 高校毕业生如何提升自主创业的能力?
答:引导各高校广泛开展创业教育,积极开发创新创业类课程,完善创业教育课程体系,将创业教育课程纳入学分管理。各地人力资源社会保障部门已形成一些成熟的创业培训模式,如“GYB”(产生你的企业想法)、“SYB”(创办你的企业)、“IYB”(改善你的企业)和网络创业培训等;高校毕业生可通过参加创业教育和创业培训及实训,来提高创业能力。
3. 开展大学生优秀创业项目评选有什么奖励?
答:在我区创业的高校在校学生和毕业5年内大学生(指区内外就读的普通高校在校学生和毕业生)实施的创业项目,报名参评大学生优秀创业项目评选活动,被评选为自治区级、地市级、县级大学生优秀创业项目,每个分别给予10万元、7万元、2万元的奖励。高职院校、技师学院高级工班、预备技师班和特殊教育院校职业教育类学生参照执行。四、创业担保贷款1.什么是创业担保贷款?
答:现行管理办法中所称创业担保贷款,是指具备规定条件的创业者个人或小微企业为借款人,由创业担保贷款担保基金(含农村妇女创业担保贷款专项基金)提供担保,由经办金融机构发放,由财政给予贴息,用于支持个人创业和小微企业扩大就业的政策性贷款。
2. 个人及小微企业创业担保贷款在何地申请?
答:在三区创业者,个人在创业地就业创业和人才服务中心申请,小微企业在银川市就业与创业服务中心、创业地就业创业和人才服务中心及经办银行申请。在两县一市创业者,个人和小微企业均可在创业地就业创业和人才服务中心申请。3.个人申请创业担保贷款应当具备什么条件?
答:(一)属于重点就业群体。包括城镇登记失业人员、就业困难人员(含残疾人)、复员转业退役军人、刑满释放人员、高校毕业生(含大学生村官和留学回国学生)、化解过剩产能企业职工和失业人员、返乡创业农民工、网络商户、脱贫人口、农村自主创业农民。
(二)市场监管部门登记注册的个体工商户或经担保机构审查符合贷款条件的农村居民等借款人。
(三)除助学贷款、扶贫贷款、住房贷款、购车贷款、5万元以下小额消费贷款(含信用卡消费)以外,申请人提交创业担保贷款申请时,本人及其配偶应没有其他贷款。
4. 个人创业担保贷款期限和额度是多少?
答:经办金融机构向创业者个人发放的创业担保贷款,贷款一次性发放,手续一次性办理,额度最高不超过20万元。其中,对毕业5年内在我区创业的大学生,可提高到最高30万元(地方财政支持的创业担保贷款)。期限最长不超过3年。
5.小微企业申请创业担保贷款应当具备什么条件?
答:(一)小微企业认定标准按照《统计上大中小微企业划分办法(2017)》(国统字〔2017〕213号)规定的小型、微型企业。
(二)当年新招用符合创业担保贷款申请条件的人员数量达到企业现有在职职工人数15%(超过100人的企业下调为8%),并签订1年以上劳动合同。
(三)无拖欠职工工资、欠缴社会保险费等严重违法违规信用记录。
6. 小微企业创业担保贷款期限和额度是多少?
答:向小微企业发放的创业担保贷款,贷款额度最高不超过300万元,贷款期限最长不超过2年。
7. 个人及小微企业贴息利率是多少?
答:自2021年1月1日起,新发放的个人和小微企业创业担保贷款利息,LPR-150BP以下部分,由借款人和借款企业承担,剩余部分财政给予贴息。
对还款积极、带动就业能力强、创业项目好的借款个人和小微企业,可继续提供创业担保贷款支持并按规定予以贴息,但累计次数不得超过3次。

宁公网安备 64010602000636号